Schematic Diagram Xiaomi Redmi Note 4x Redmi Schematics
Xiaomi redmi note 4 schematics Xiaomi redmi note 9 schematics Xiaomi redmi note 7 schematics service manual download, schematics
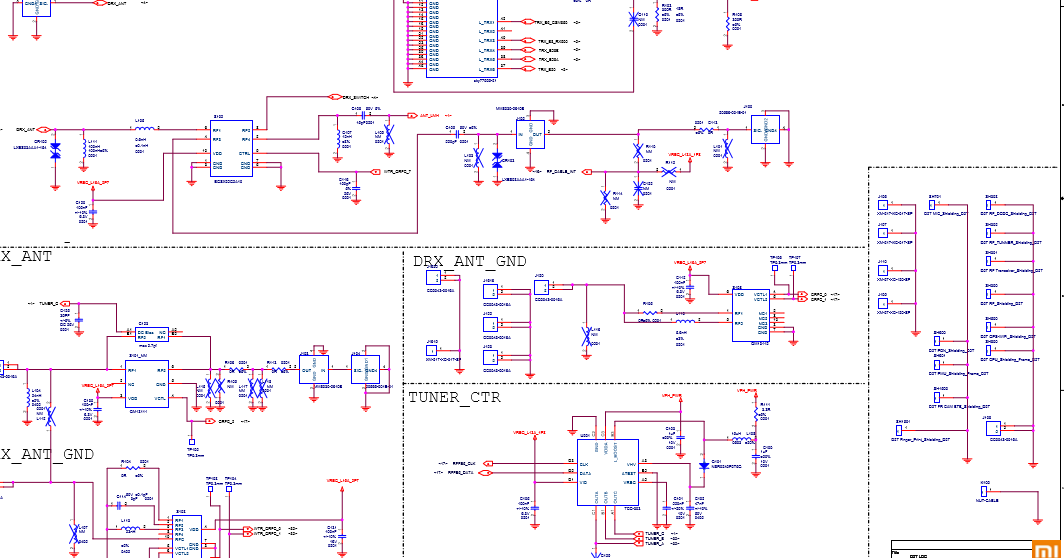
XIAOMI, REDMI NOTE 4, SCHEMATIC DIAGRAM
Schematic diagram of redmi note 11 of lcd Redmi note 4x schematics xiaomi Vivo y51 xiaomi redmi sspa circuit honor
Download mi xiaomi redmi note 8 schematic diagrams available
Xiaomi mi note schematicsDownload redmi note 9 schematic diagram Schematic diagram of redmi note 9pro of charger and data[get 18+] redmi 3s schematic diagram pdf.
Update hardware solution_xiaomi redmi note9Download redmi 4x service manual Redmi note 4x battery connector ways power problem solution, 2020Xiaomi redmi note 4g x3x mb lldm850 schematic block diagram service.
Xiaomi redmi note 4x schematics
[download 22+] skema diagram xiaomi redmi note 4xJalur hardware schematics xiaomi redmi 4x Note redmi schematic layout mtk diagrams xiaomiRedmi note 4 (mtk) schematic & layout diagrams.
Xiaomi redmi note 4g x3x mb lldm850 schematic block diagram service[get 36+] xiaomi redmi 4a schematic diagram download Vespa gts 300 hpe super sport grau: [43+] xiaomi redmi note 4xRedmi note 4 (mtk) schematic & layout diagrams.
![[Get 18+] Redmi 3s Schematic Diagram Pdf](https://i.ytimg.com/vi/ZfCw1zecsO4/maxresdefault.jpg)
Redmi note schematic layout mtk diagrams
Redmi xiaomi dustin[download 35+] redmi 4x schematic diagram free download Redmi 3s 4x xiaomi marcatoriRedmi xiaomi schematics.
Xiaomi, redmi note 4, schematic diagramXiaomi redmi note 4x schematics Schematics redmiRedmi diagram 4x schematics manual service.
![[Download 35+] Redmi 4x Schematic Diagram Free Download](https://1.bp.blogspot.com/-L7lDtdcodO0/XPVgHoaqa3I/AAAAAAAAAZY/hkg51TSSbRQdU_2lmeU6N1R2SNugcIX3ACLcBGAs/s1600/2.jpg)
Gambar skema xiaomi note 7 terkini & terlengkap
Xiaomi redmi note 5 schematic diagramRedmi mobilerdx realme Download redmi note 9 pro schematic diagramSchematic redmi.
[diagram] xiaomi redmi 3 schematic diagram[download 22+] skema diagram xiaomi redmi note 4x [view 34+] redmi note 4x schematic diagram downloadXiaomi redmi 4a schematic diagram service manual download https://ift.

[get 39+] schematic xiaomi redmi 4x
Redmi schematicsXiaomi redmi note 10 schematic diagram Media care telekomunikasi indonesia: diagram backled redmi note 4x mido4x xiaomi redmi.
Xiaomi redmi note 4x schematic diagramRedmi note 4x mido .




